
Designed and led a 360° virtual tour website for three school campuses, enhancing user engagement and visibility.
Outcome: Successfully deployed across Foon Yew JB, Seri Alam, and Kulai campuses.

Implemented various networking concepts including router configuration, PPPoE setup, CAT6 cable crimping, web server setup, and upgrading CCTV systems to PoE network cams with DC power supply.
Outcome: Demonstrated comprehensive networking skills and improved security and connectivity.

Developed an Arduino-based drone featuring sensor integration, FPV imaging transmission and receiver. The drone was 3D printed and built for the TKK Awards.
Outcome: Successfully demonstrated innovative drone capabilities at the TKK Awards.

Created a detailed 3D model of the Seri Alam Campus, printed via 3D printing and assembled collaboratively with teammates.
Outcome: Enhanced the presentation of campus architecture with a tangible model.

Implemented an Arduino project using a DS3231 RTC to display time on an I2C 16x2 LCD display.
Outcome: Achieved accurate time display and improved project reliability.

Built an Arduino project to control an AC socket via a relay driver using button input.
Outcome: Enabled efficient control of high-voltage circuits through safe relay operations.

Assembled a Robot Dragon Boat using 3D printed parts provided by the 2019 Malaysia National Interdisciplinary Technology Camp.
Outcome: Showcased innovative robotic assembly and design skills.

Developed a shift register project simulation in Tinkercad, exploring digital electronics and data flow.
Outcome: Demonstrated understanding of shift register logic and design.

Built and configured a TrueNAS server with RAID settings and SMB file sharing.
Outcome: Enhanced data storage reliability and network file sharing capabilities.

Implemented a home network server rack setup with organized Ethernet wiring from each room and integrated switch and router.
Outcome: Streamlined network connectivity and improved home network performance.

Developed a website for APU Football Club as part of a System Analysis and Design assignment.
Outcome: Delivered a user-friendly website tailored to the club’s requirements.

Created a Python-based PPE management system for hospitals to track inventory, supply sources, and issue low inventory warnings.
Outcome: Enhanced hospital efficiency in managing PPE resources.

Developed a comprehensive SIS to replace manual processes with efficient data management using C programming.
Outcome: Streamlined administrative operations and improved data accuracy.

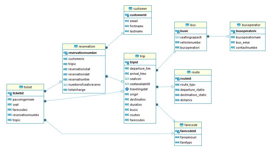
Designed a Postgres database for a Bus Ticketing System project to apply redundancy control and develop a universal booking engine.
Outcome: Enhanced reliability and efficiency in bus ticket booking systems.

Developed a Java program with a GUI for Hall Symphony Inc. to streamline event hall reservations.
Outcome: Simplified the reservation process and improved user experience.

Implemented an R script for data analysis, evaluating environmental and health factors that contribute to asthma diagnosis.
Outcome: Provided insights into asthma trends and contributing risk factors.

Configured a basic network using Rocky Linux and Ubuntu in a virtual environment, integrating services like DNS, DHCP, email, web, and SSL.
Outcome: Achieved a fully functional network supporting various services for a small organization.

Developed a C++ program focusing on data structures and algorithms to authenticate news articles based on their classification process.
Outcome: Improved identification and classification of genuine vs deceptive news content.

Built a C++ program to manage a tennis championship, handling players, ticket sales, match scheduling, and leaderboard generation with data persistence.
Outcome: Streamlined tournament operations and improved data management.